失巢凋亡是程序性细胞死亡的一种形式,这对于人类癌细胞从细胞外基质(ECM)脱离后的存活至关重要。由于侵袭性失巢凋亡抗性细胞更有可能在循环系统中存活,因此它们被认为是癌症进展的重要先决条件。然而,参与ECM脱离后PCa细胞存活的确切分子机制仍不清楚。
CEMIP,也称为KIAA1199,最初被描述为一种内耳特异性基因,该基因在发展和维持癌症转移中也发挥了作用。最近的临床研究表明,CEMIP通过促进透明质酸解聚和在凹坑内吞作用中包含膜相关网格蛋白来增加侵袭性肿瘤表型。此外,研究表明CEMIP在多种类型的癌症中异常表达,例如结直肠癌、胃癌、乳腺癌、胰腺癌、宫颈癌和肝癌。最近的研究表明,CEMIP在PCa中上调,并通过调节代谢重编程促进其进展。此外,CEMIP通过激活保护性自噬促进PCa细胞失巢凋亡抵抗和转移。然而,circCMEIP在肿瘤发生和侵袭中的调节和功能机制仍然不清楚。
环状RNAs(circRNAs)是一种稳定的、共价闭合的分子,可抵抗RNase R的降解。有证据表明,circRNAs在胃癌、结直肠癌、肝癌、PCa和其他各种癌症中异常表达,对于调节癌细胞的增殖、迁移、侵袭、凋亡和治疗抵抗至关重要。此外,circRNA可作为miRNA调节靶基因表达的内源性海绵。例如,FUS诱导的circRHOBTB3通过miR-600/NACC1介导的胰腺导管腺癌自噬反应促进细胞增殖。此外,circRNAs可以结合和隔离RNA结合蛋白(RBPs)以调节其功能。研究表明,HNRNPL RNA结合蛋白促进了circARHGAP35的形成,这与癌症患者的低生存率有关。因此,了解circRNAs在癌症进展中的作用机制至关重要。
近日,Journal of Experimental & Clinical Cancer Research期刊(IF11.161)在线发表了一篇题为CircCEMIP promotes anoikis-resistance by enhancing protective autophagy in prostate cancer cells的研究论文。报道了一个在PCa中表达上调的内含子circRNA circ_0004585,其来自CEMIP基因,可作为CEMIP-miRNA复合物和PCa进展的新调控因子。并揭示了circ_0004585通过靶向miR-1248/TM9SF4轴在PCa侵袭和转移过程中发挥了致癌作用的机制,同时为转移性PCa的治疗策略开发提供了新的见解。
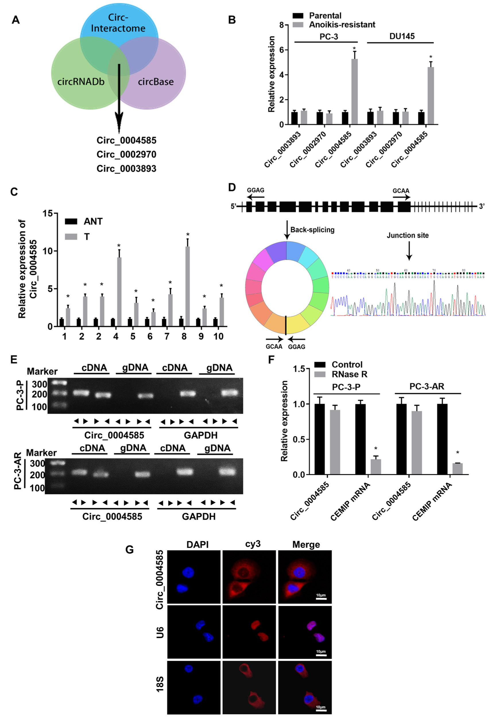
首先,研究人员对circRNA测序数据库circInteractome、circBase和circRNADb的分析表明,circ_0004585来源于CEMIP基因。qPCR检测表明,与亲代PCa细胞和邻近正常组织相比,失巢凋亡抵抗的PCa细胞和PCa组织中circ_0004585的表达明显上调。RNA-FISH显示circ_0004585主要位于细胞质中。
Fig1. Circ_0004585在PCa组织和细胞系中表达上调,主要分布在细胞质中
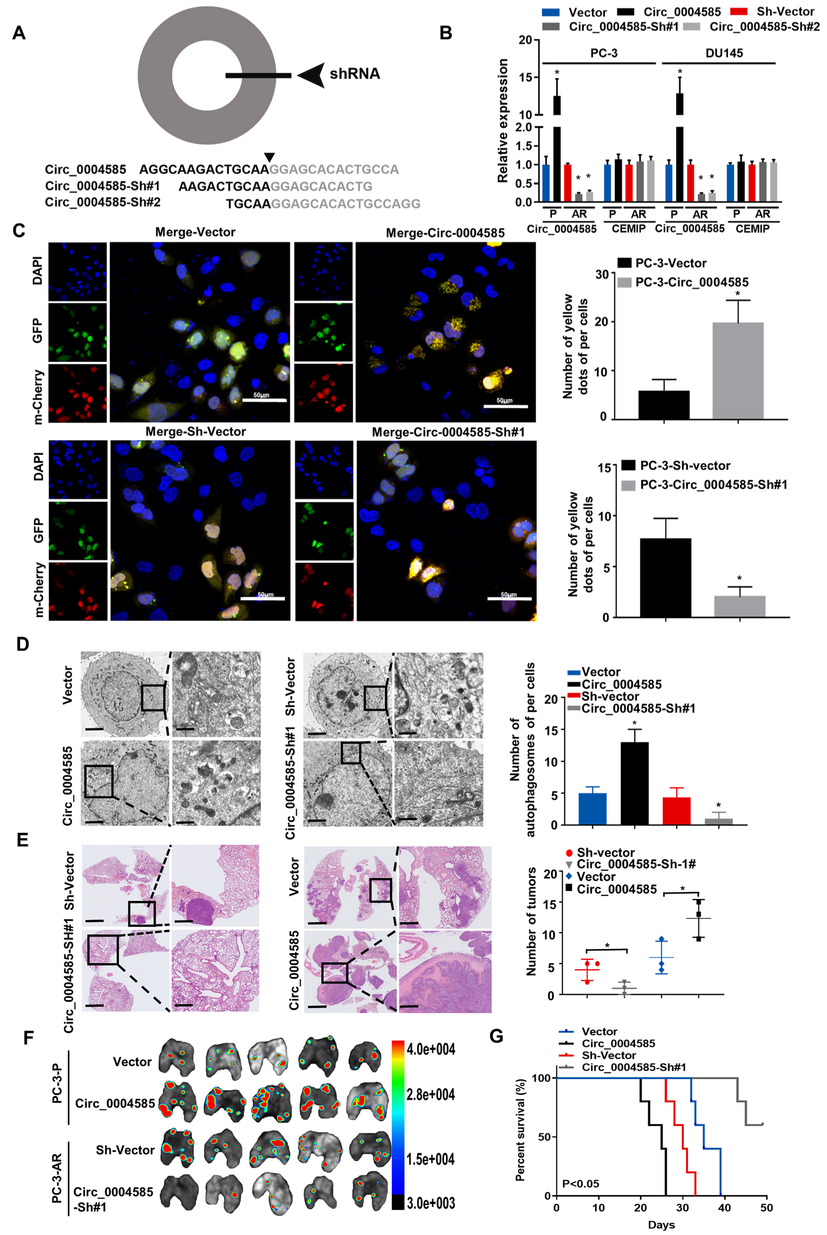
随后,为了探索circ_0004585对PCa细胞迁移、失巢凋亡和自噬的影响,研究人员在体内外进行了功能获得性和缺失性实验。结果显示,在circ_0004585过表达的PCa细胞中存在更多充满降解细胞器和自噬溶酶体的双膜自噬体。接着,研究人员通过流式细胞术评估细胞凋亡水平,以进一步确定circ_0004585在失巢凋亡过程中的作用。结果显示,circ_0004585下调的细胞凋亡率显著高于过表达的细胞,且circ_0004585过表达显著增强了PCa细胞的迁移能力。为了进一步证实circ_0004585过表达在PCa细胞自噬激活、失巢凋亡抗性和转移中的作用,研究人员在circ_0004585稳定过表达的PCa细胞中添加了自噬激活剂雷帕霉素(Rapa)或自噬抑制剂氯喹(CQ)和3-甲基腺嘌呤(3-MA)。结果显示,circ_0004585过表达通过激活保护性自噬促进PCa细胞的失巢凋亡抗性和转移。此外,自噬激活剂雷帕霉素增强了生物效应,而自噬抑制剂(CQ和3-MA)则相反。
为了进一步研究circ_0004585对体内PCa细胞转移的影响,研究人员通过尾静脉将稳定转染了circ_0004585的PC-3细胞注射到无胸腺裸鼠体内,结果显示出更多的转移性肺结节,而其存活率下降。证实了circ_0004585过表达通过激活保护性自噬促进了PCa细胞失巢凋亡抵抗和转移。
Fig2. Circ_0004585在体内外均能促进PCa细胞的自噬和转移
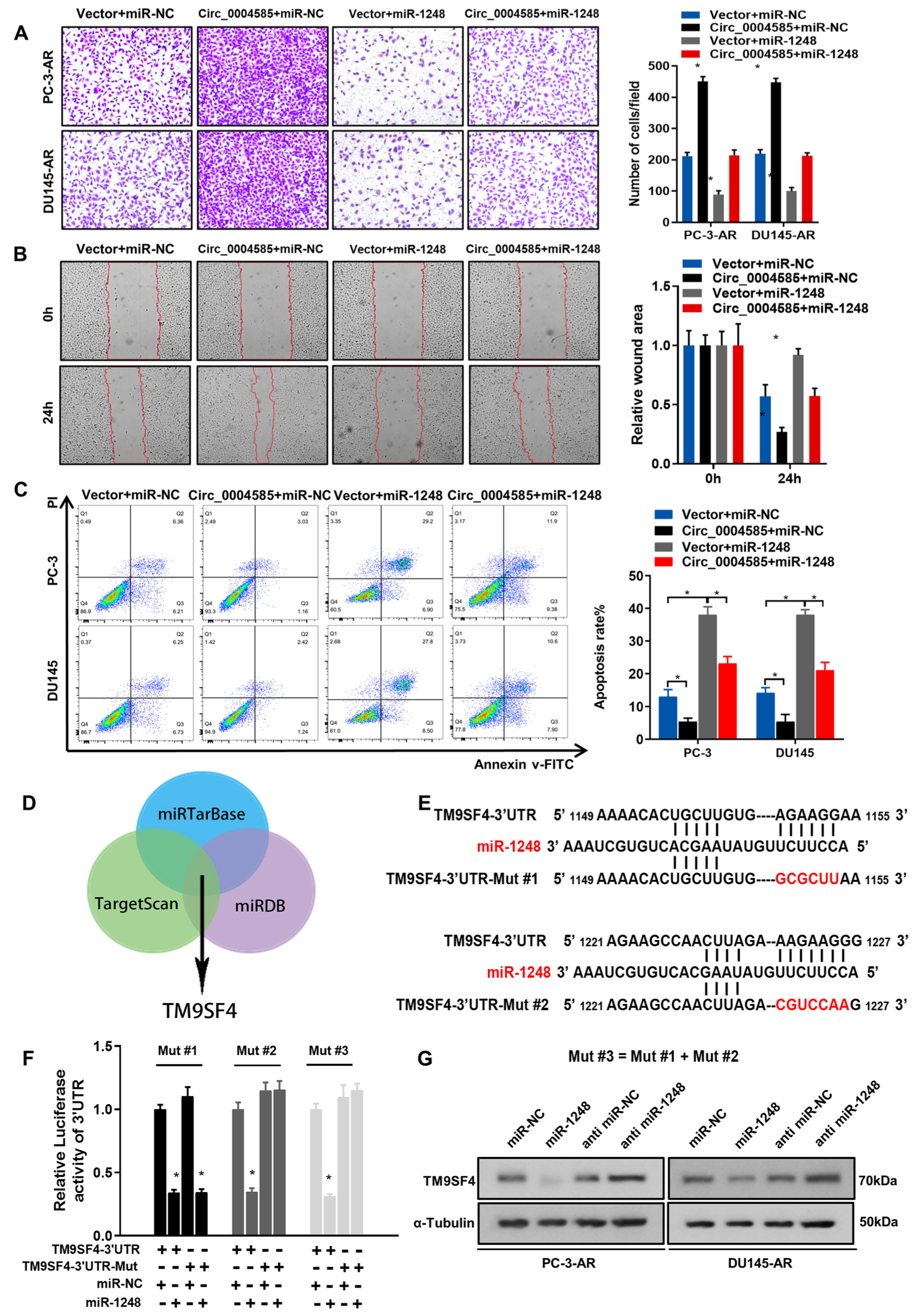
机制研究显示,circ_0004585直接与miR-1248相互作用以上调靶基因表达。此外,靶点预测和双荧光素酶报告基因分析将跨膜9超家族成员4(TM9SF4)确定为潜在的miR-1248靶点。通路分析表明,TM9SF4通过抑制mTOR磷酸化激活自噬,促进PCa细胞失巢凋亡抵抗和转移。
Fig3. Circ_0004585与miR-1248结合以上调TM9SF4的转录活性并促进失巢凋亡抵抗的PCa细胞的侵袭
总之,本研究表明,新型circRNA circ_0004585在PCa组织和细胞系中上调,在体外和体内促进PCa细胞失巢凋亡抵抗和转移。此外,circ_0004585通过结合miR-1248激活自噬,上调TM9SF4以抑制mTOR活性。因此,本研究结果阐明了PCa细胞失巢凋亡抵抗调节背后潜在的circRNA相关机制,同时强调circ_0004585可以作为PCa治疗的一个有希望的治疗靶点。
原文链接:https://jeccr.biomedcentral.com/articles/10.1186/s13046-022-02381-7
本研究中使用到的miRNA反转录试剂盒、miRNA茎环法qPCR引物、circRNA FISH探针&试剂盒、地高辛标记LNA miRNA探针、生物素标记circRNA探针、生物素标记miRNA mimic及其NC产品均由锐博生物提供!更多circRNA和miRNA研究产品与服务信息,欢迎登陆锐博生物官网(www.ribobio.com)进行查询或来电咨询!

