MicrONTM miRNA agomir是经过特殊化学修饰的miRNA激动剂,可直接注射于动物体内,用于模仿内源性miRNA。相比细胞用miRNA mimic,动物用miRNA agomir具有更高的稳定性和miRNA活性,更易通过细胞膜、细胞间隙而富集于靶细胞。在动物实验中agomir通常可以通过系统或局部注射等方法进行给药。关于科研实验中的给药方式一般没有固定的模式,给药方式应该根据具体的实验灵活设计,在实际实验过程中不断调整调整和优化。
小编之前已经给大家整理一些关于动物用agomir产品的客户应用案例,详情请见:
1、动物用agomir产品案例应用策略解析(20210623)丨含动物造模、实验处理、给药方式、给药剂量……
2、【更新】动物用agomir产品案例应用策略解析(20211025)丨含给药方式、给药剂量、动物造模、实验处理……
本期文章小编给大家带来的是关于动物用miRNA agomir给药方式的客户应用案例,希望能够对正在或即将要做动物实验的各位小伙伴有一定的帮助!
锐博生物miRNA agomir
中文名:miRNA激动剂
功能:模仿内源性的miRNA
纯化方式:in vivo(Standard in vivo)
稳定性:经特殊化学修饰,稳定性高
给药方式:局部给药(1-10 nmol);系统给药(5-20 nmol)
作用方式:双链RNA,作用链为正义链,通过模拟miRNA进入miRISC复合物来调节靶mRNA的表达而发挥作用
应用案例1:
Nature Communications(IF17.694)丨MicroRNA-21 promotes pancreatic β cell function through modulating glucose uptake
疾病模型:糖尿病(6周龄雄性2型糖尿病db/db小鼠)
动物模型:2型糖尿病db/db小鼠模型(分为2组,miR-21 agomir组、NC agomir组)
给药方式:静脉注射
给药剂量:15nmol
给药频率:第0、3、6、9天注射,共4次
Fig1. 将miR-21 agomir递送至2型糖尿病db/db小鼠的胰腺可降低血糖水平
参考文献:Liu R, Liu C, He X, et al. MicroRNA-21 promotes pancreatic β cell function through modulating glucose uptake[J]. Nature communications, 2022, 13(1): 1-15.
应用案例2:
Nature Communications(IF17.694)丨Dual functions of microRNA-17 in maintaining cartilage homeostasis and protection against osteoarthritis
疾病模型:骨关节炎(用氯胺酮和甲苯噻嗪麻醉10周龄雄性小鼠。为了诱发与机械不稳定性相关的OA,通过横断右膝关节内侧半月板胫骨韧带进行DMM手术。对照小鼠接受了膝关节假手术)
动物模型:DMM诱导的OA小鼠模型(随机分为4组,agomir-17组、agomir-NC组)
给药方式:膝关节注射
给药剂量:1.5 nmol(8μL)
给药频率:术后4周开始,每周注射4次,共4周
Fig2. 关节注射agomir-17显著增加了miR-17的表达以及miR-17阳性细胞的数量,同时改善了OARSI评分
参考文献:Zhang Y, Li S, Jin P, et al. Dual functions of microRNA-17 in maintaining cartilage homeostasis and protection against osteoarthritis[J]. Nature communications, 2022, 13(1): 1-14.
应用案例3:
Bioactive Materials(IF16.874)丨Human bone marrow mesenchymal stem cell-derived extracellular vesicles inhibit shoulder stiffness via let-7a/Tgfbr1 axis
疾病模型:肩部僵硬(选取约12周龄雄性C57/6J小鼠,并通过在左肩进行固定术,将小鼠的肩胛骨通过编织聚酯缝合线牢固地绑在肱骨远端三分之一处,以建立SS模型。假手术为NC组,固定术实验组为SS组)
动物模型:肩部僵硬(SS)小鼠模型(分为2组,agomir-let-7a-5p组、agomir-NC组)
给药方式:关节内注射
给药剂量:10nmol(10ul)
给药频率:固定后第4周开始,每周一次,共三周
Fig3. 注射agomir-let-7a-5p导致SS组肩关节囊的厚度明显降低,以及Col 1和α-SMA的表达显著减少
参考文献:Luo Z, Sun Y, Qi B, et al. Human bone marrow mesenchymal stem cell-derived extracellular vesicles inhibit shoulder stiffness via let-7a/Tgfbr1 axis[J]. Bioactive materials, 2022, 17: 344-359.
应用案例4:
Biological Psychiatry(IF12.810)丨miR143-3p-Mediated NRG-1-Dependent Mitochondrial Dysfunction Contributes to Olanzapine Resistance in Refractory Schizophrenia
疾病模型:难治性精神分裂症(通过CRISPR-Cas9技术产生NRG-1 KO小鼠)
动物模型:NRG-1敲除小鼠模型(分为5组,WT组、NRG-1 KO组、agomir NC组、NRG-1 KO+奥氮平组、NRG-1 KO+奥氮平+miR143-3p agomir组)
给药方式:脑内注射
给药剂量:2ul(2.5 nM/ul)
给药频率:20分钟内注射miR143-3p agomir,并在输注完成后保持原位5分钟
Fig4. 注射miR143-3p Agomir可挽救NRG-1 KO小鼠的奥氮平耐药性
参考文献:Sun J, Zhang X, Cong Q, et al. miR143-3p–Mediated NRG-1–Dependent Mitochondrial Dysfunction Contributes to Olanzapine Resistance in Refractory Schizophrenia[J]. Biological Psychiatry, 2022.
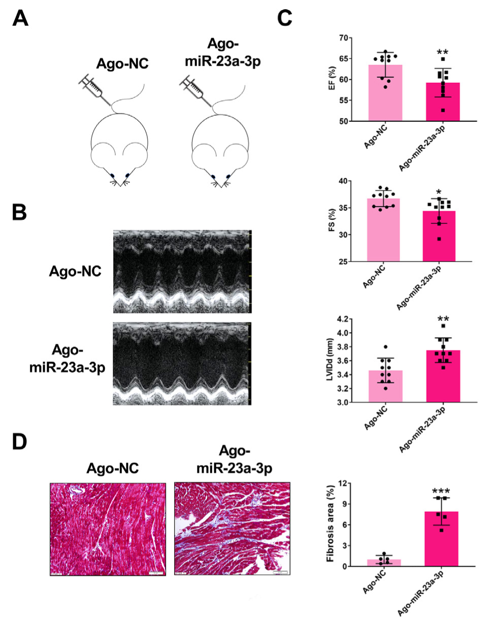
应用案例5:
Translational Research(IF10.171)丨Epididymal white adipose tissue promotes angiotensin II-induced cardiac fibrosis in an exosome-dependent manner
疾病模型:心脏纤维化(选取6-8周龄雄性野生型C57BL/6小鼠作为实验对象)
动物模型:野生型C57BL/6小鼠模型(分为2组,agomir-NC组、agomir-23a-3p组)
给药方式:尾静脉注射
给药剂量:10nmol
给药频率:每周注射3次,连续4周
Fig5. 注射agomiR-23a-3p的小鼠表现出心脏功能恶化,胶原蛋白显著沉积
参考文献:Su M, Li W, Yuan Y, et al. Epididymal white adipose tissue promotes angiotensin II-induced cardiac fibrosis in an exosome-dependent manner[J]. Translational Research, 2022.
应用案例6:
Journal of Neuroinflammation(IF9.587)丨MicroRNA-22-3p ameliorates Alzheimer’s disease by targeting SOX9 through the NF-κB signaling pathway in the hippocampus
疾病模型:阿尔茨海默病(选取9月龄雄性APP/PS1小鼠作为实验对象)
动物模型:APP/PS1小鼠(AD模型)(分为miR-22-3p agomir组、PBS组)
给药方式:海马区注射
给药剂量:2ul(50uM)
给药频率:注射速度0.2μL/min,注射后留针2 min,保证药物吸收后缓慢拔针
Fig6. 注射miR-22-3p agomir可改善AD小鼠认知能力和Aβ沉积
参考文献:Xia P, Chen J, Liu Y, et al. MicroRNA-22-3p ameliorates Alzheimer’s disease by targeting SOX9 through the NF-κB signaling pathway in the hippocampus[J]. Journal of Neuroinflammation, 2022, 19(1): 1-19.
更多动物用miRNA agomir应用案例持续更新中,敬请期待……

