Optimization of Cas9 RNA sequence to reduce its unexpected effects as a microRNA sponge
Cas9 RNA序列的优化可减少其作为microRNA海绵的意外影响
发表期刊:Mol Cancer
影响因子:27.401
发表时间:2022年6月24日
CRISPR-Cas9基因编辑技术具有广泛的潜在未来应用,包括癌症治疗。目前,关于CRISPR-Cas9技术的主要安全性问题是宿主对其成分的免疫反应和脱靶修饰。然而,尚未评估RNA水平的安全问题。microRNAs(miRNAs)和mRNAs之间存在广泛的相互作用,不仅发生在mRNA的3’非翻译区,也发生在mRNA的氨基酸编码序列(CDSs)中。越来越多的研究发现,长链RNA可以通过“miRNA海绵”机制结合和吸附部分互补的miRNA,上调被这些miRNAs抑制的其他靶基因。本研究通过生物信息学分析和实验结果表明,Cas9 RNA可以通过miRNA海绵机制与内源性miRNA相互作用,在RNA水平上优化CRISPR-Cas9技术对于未来更安全的应用具有重要意义。具体来说,目前广泛使用的Cas9 RNA可以结合和螯合let-7,从而上调一些let-7靶基因,并轻微促进某些细胞类型的细胞增殖。通过同义突变,优化Cas9的RNA序列,引入修饰的let-7结合位点,减弱了促进细胞增殖和一些let-7下游基因表达的作用。
Fig1. Cas9在RNA水平上的意外影响示意图及解决方案策略
原文链接:https://pubmed.ncbi.nlm.nih.gov/35751058/
Whole blood microRNAs capture systemic reprogramming and have diagnostic potential in patients with biliary tract cancer
全血microRNAs捕获系统重编程,在胆道癌患者中具有诊断潜力
发表期刊:J Hepatol
影响因子:25.083
发表时间:2022年6月14日
背景和目的:晚期诊断是影响胆道癌(BTC)患者临床管理的关键因素。虽然胆道肿瘤表现出广泛的患者间异质性,但宿主免疫反应可能相对同质,提供了诊断机会。本研究探索了是否可以无创检测癌症相关的系统重编程以改善BTC的诊断。
结果:在单变量分析中,与健康参与者相比,鉴定并验证了4个WB miRNAs(let-7a-3p、miR-92b-5p、miR-145-3p、miR-582-3p)用于BTC的诊断。随后确定了2个诊断性miRNA指标,与健康参与者相比,BTC患者和鉴别诊断患者的指数升高。将这些miRNA指标与血清CA 19-9相结合显著提高了单独CA 19-9的诊断性能,无论临床环境(最小AUC>0.84)或肿瘤位置(最小AUC>0.87),都能持续获得较好的曲线下面积(AUC)值。由miRNA指标捕获的诊断信息不能通过常规临床测量得到重现。BTC组织中的指标miRNA表达与不同的病理生物学和免疫特征相关。
结论:BTC患者的WB miRNA表达谱发生了改变。miRNA指标的定量与血清CA 19-9相结合有可能改善BTC的早期诊断,有待进一步验证。
Fig2. 研究模型示意图
原文链接:https://pubmed.ncbi.nlm.nih.gov/35750139/
A novel microRNA, novel-m009C, regulates methamphetamine rewarding effects
一种新的microRNA novel-m009C调节甲基苯丙胺奖赏效应
发表期刊:Mol Psychiatry
影响因子:15.992
发表时间:2022年6月17日
甲基苯丙胺(METH)是一种被广泛滥用的精神兴奋剂,其兴奋性奖赏特性被认为是其成瘾效应的基础,但调节这种效应的分子机制仍不清楚。研究人员之前报道了一种新型microRNA(miRNA) novel-m009C的表达减少与METH兴奋性运动的调节有关。本研究发现Novel-m009C可能与hsa-miR-604同源。当暴露于甲基苯丙胺和可卡因时,其在小鼠伏隔核(NAc)中的表达持续下调,而在受到其他奖赏和精神刺激(如蔗糖、吗啡和MK-801)的小鼠的NAc中未观察到Novel-m009C表达的显著变化。进一步研究发现,Novel-m009C表达的显著减少可能受多巴胺受体D1(D1R)和D2(D2R)的调节。增加NAc中Novel-m009C的水平可以减弱METH诱导的条件性位置偏好(CPP)和兴奋性运动,而抑制NAc中Novel-m009C的表达增强了这些效果,但并没有改变小鼠对自然奖励(即蔗糖)的偏好。这些影响可能涉及对突触传递重要基因的靶向,例如 Grin1(NMDAR亚基1)。本研究结果证明了NAc novel-m009C在调节METH奖赏中的重要作用,揭示了METH对大脑奖赏回路作用的一种新型分子调节因子,并提供了一种基于小非编码RNAs调节治疗METH成瘾的新策略。
Fig3. 在NAc中抑制Novel-m009C可增强METH诱导的小鼠CPP和兴奋性运动
原文链接:https://pubmed.ncbi.nlm.nih.gov/35715487/
MicroRNA-21 promotes pancreatic β cell function through modulating glucose uptake
MicroRNA-21通过调节葡萄糖摄取促进胰腺β细胞功能
发表期刊:Nat Commun
影响因子:14.909
发表时间:2022年6月21日
胰腺β细胞功能障碍有助于2型糖尿病的发病机制。MiR-21已被证明在葡萄糖不耐受患者和2型糖尿病小鼠的胰岛中被诱导。然而,miR-21在胰腺β细胞功能调控中的作用在很大程度上仍然不明确。本研究利用β细胞中缺乏miR-21的小鼠(miR-21βKO)确定了miR-21调节葡萄糖刺激胰岛素分泌的途径。我们发现miR-21βKO小鼠由于葡萄糖刺激的胰岛素分泌受损而产生葡萄糖耐受不良。机制研究表明,miR-21通过上调miR-21-Pdcd4-AP-1依赖性通路中的Glut2表达来增强葡萄糖摄取,并随后促进胰岛素分泌。在敲除的胰岛中过表达Glut2可挽救葡萄糖刺激的胰岛素分泌受损。此外,研究证明了将miR-21递送到2型糖尿病db/db雄性小鼠的胰腺中能够促进Glut2表达并降低血糖水平。总之,本研究结果表明,胰岛β细胞中的miR-21可促进胰岛素分泌,并支持miR-21在调节2型糖尿病的胰腺β细胞功能中的作用。
Fig4. 胰岛中miR-21表达的增加可促进Glut2表达和葡萄糖刺激的胰岛素分泌
原文链接:https://pubmed.ncbi.nlm.nih.gov/35729232/
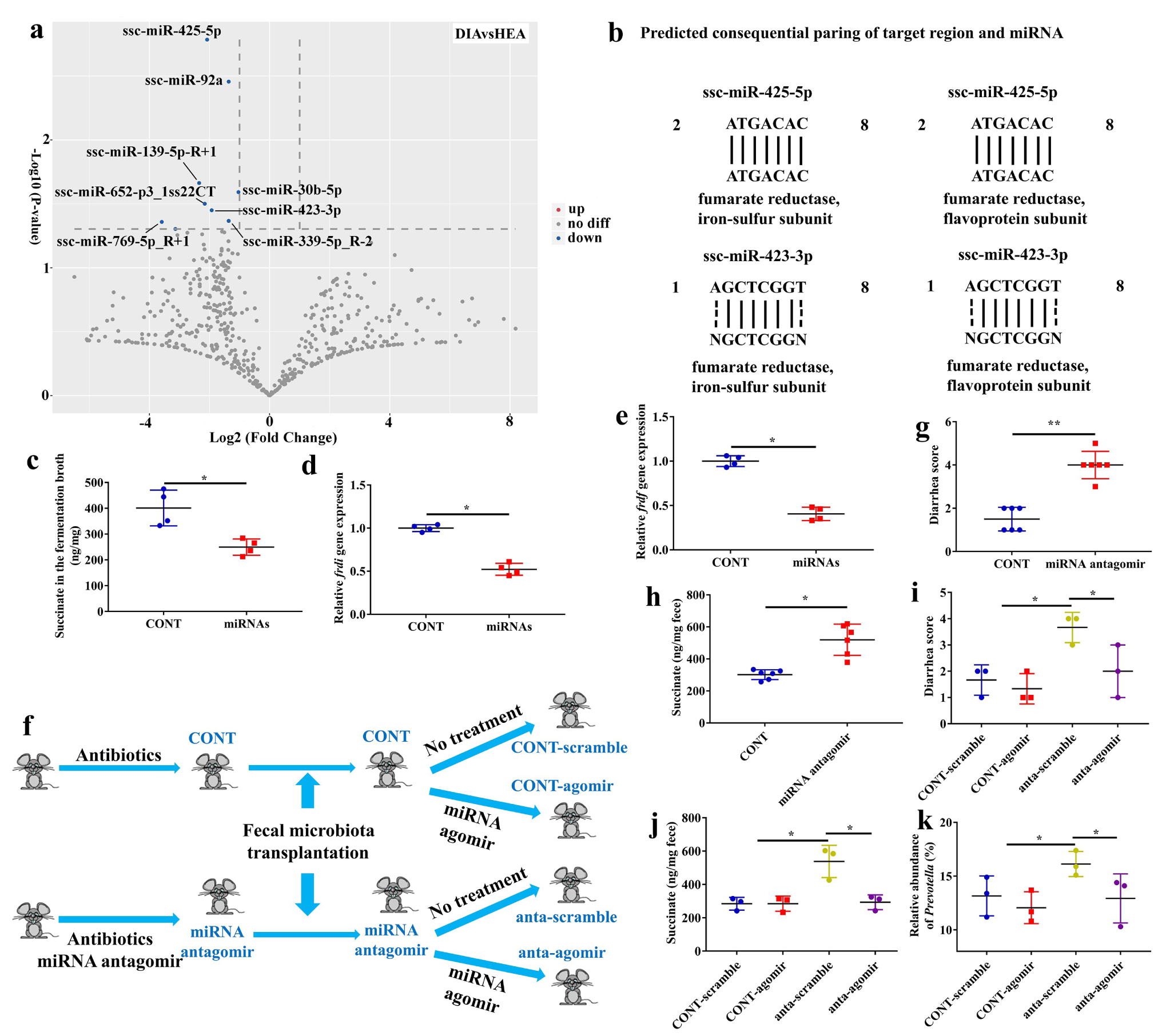
Intestinal accumulation of microbiota-produced succinate caused by loss of microRNAs leads to diarrhea in weanling piglets
肠道内积聚了由microRNA缺失引起的微生物群产生的琥珀酸会导致断奶仔猪腹泻
发表期刊:Gut Microbes
影响因子:10.245
发表时间:2022年6月26日
腹泻病是一种常见的健康问题,具有复杂的因果关系。尽管腹泻伴随着微生物多样性的紊乱,但肠道微生物如何参与腹泻的发生在很大程度上仍然未知。本研究使用断奶后应激性腹泻的猪模型,旨在阐明和丰富腹泻的机制基础。研究发现腹泻仔猪的粪便微生物组及其代谢物和microRNAs水平发生了显著变化。具体来说,ssc-miRNA-425-5p和ssc-miRNA-423-3p的缺失会抑制普氏菌属富马酸还原酶(frd)的基因表达,导致仔猪体内琥珀酸积累,从而导致腹泻。单细胞RNA测序表明腹泻仔猪结肠上皮功能受损和免疫反应增加。值得注意的是,积累的琥珀酸通过调节上皮细胞中的经上皮Cl分泌增加了结肠液体的分泌。同时,琥珀酸通过激活巨噬细胞中MyD88依赖性TLR4信号来促进结肠炎症反应。总体而言,本研究结果扩展了腹泻的机制基础,并表明由miRNA缺失引起的微生物群产生的琥珀酸盐的结肠积累会导致断奶仔猪腹泻。
Fig5. Ssc-miRNA-425-5p和ssc-miRNA-423-3p抑制普氏菌属产生的琥珀酸的积累并预防腹泻
原文链接:https://pubmed.ncbi.nlm.nih.gov/35758253/

