骨关节炎(OA)是最常见的滑膜关节退行性疾病,由于疼痛和相关的关节功能障碍可导致慢性残疾。目前,没有任何治疗方法可以有效地阻止OA的进展,许多受影响的患者最终需要进行关节置换手术。健康软骨的结构完整性是通过软骨细胞中细胞外基质(ECM)成分的合成代谢和分解代谢之间的微调平衡来维持的。软骨细胞在关节软骨的不同层之间表现出区域特异性异质性。然而,在OA发病过程中,软骨基质由于软骨细胞响应生化和生物力学刺激而产生的多种基质破坏酶,特别是基质金属蛋白酶MMP3、MMP13和aggrecanase-2(ADAMTS5)的过度表达而逐渐降解。因此,探索合成代谢和分解代谢途径之间失衡的分子机制有望帮助确定OA的新治疗靶点。
据报道,MicroRNAs(miRNAs)通过抑制其靶基因来调节OA期间的各种病理过程。补充那些报道的个体miRNAs已被证明能诱导可检测到的对OA的保护水平,但没有强有力的修复。那些报道的miRNAs的靶点几乎总是局限于单一的分解代谢因子,而一个有希望的OA治疗选择可能需要同时抑制多种基质降解酶。也许多个miRNAs的组合使用是一种选择,除非可以鉴定出一个microRNA同时靶向多种(如果不是全部)关键的OA相关基质降解酶。
MiR-17-5p(miR-17)属于miR-17~92簇,该microRNA簇的失调已被发现与人类骨骼畸形和相关生长缺陷有关。最近的报道显示,通过该簇内4个种子家族成员的连续突变,只有miR-17种子家族的缺失导致椎体转化和第五中指骨缩短,表明miR-17在控制骨骼发育中具有深远的作用。然而,miR-17~92簇,尤其是miR-17,在成人软骨维持和OA进展中的功能尚未完全阐明。miR-17~92簇在心脏发育过程中可受BMP家族蛋白(包括BMP2/4)的调节。另一个BMP家族成员,生长分化因子5(GDF-5)在关节形态发生过程中发挥关键作用。与Gdf5基因转录减少相关的功能性单核苷酸多态性目前是人群中成人OA发病最一致的风险因素。有趣的是,由miR-17~92簇功能障碍导致的骨骼缺陷显示出指骨元件的缩短和关节的骨融合,这在GDF5缺失时也观察到,表明GDF5和miR-17之间存在相互联系。
近日,Nature Communications期刊发表了题为Dual functions of microRNA-17 in maintaining cartilage homeostasis and protection against osteoarthritis的研究论文。报道了miR-17在维持软骨稳态和预防OA方面的双重功能,表明miR-17可能是一个潜在的OA药物靶点。
本研究使用在软骨细胞中鉴定的前30个丰富表达的miRNAs以及miRNA靶点预测程序进行计算机筛选,以鉴定能同时靶向MMP13和ADAMTS5的miRNAs,结果筛选出4个miRNAs(miR-17、miR-20a、miR-140-3p和miR-27-3p)。有趣的是,miR-17和miR-20a恰好位于miR-17~92簇中。因此,研究人员探索了GDF-5和miR-17~92簇之间的可能关系,结果发现miR-17是该簇中表达最高且强烈上调的miRNA,以响应GDF-5。因此,研究人员选择miR-17进行进一步研究。
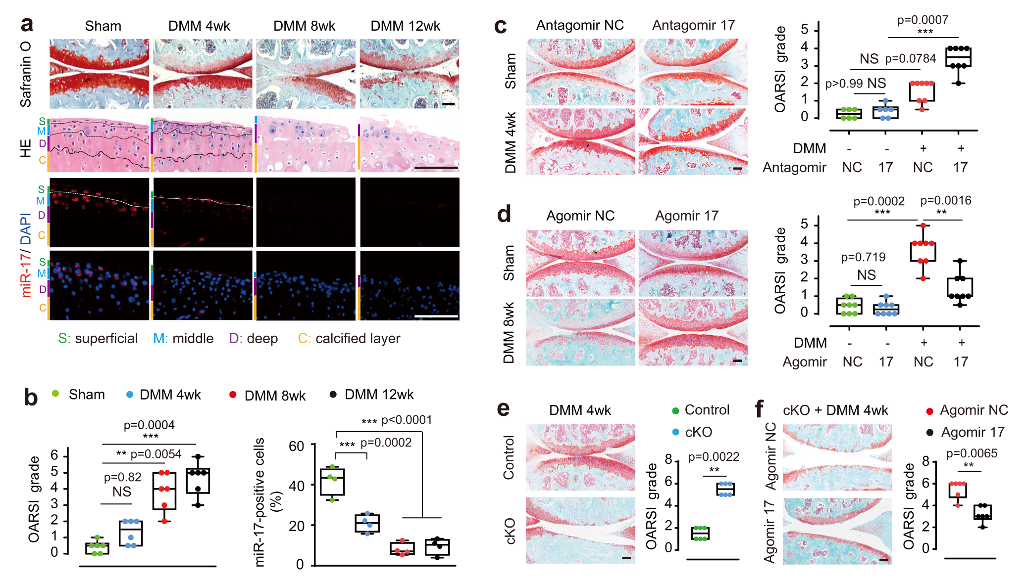
通过使用内侧半月板失稳(DMM)诱导的小鼠OA模型,研究人员发现骨关节炎软骨细胞中miR-17的表达降低。为了探讨miR-17减少在OA进展中的作用,研究人员通过功能缺失性(关节内注射3nmol剂量的antagomir-17)和获得性(关节内注射1.5 nmol agomir-17)实验证实了miR-17的降低有助于OA的进展。
Fig1. MiR-17缺乏加剧了DMM诱导的OA中的软骨破坏
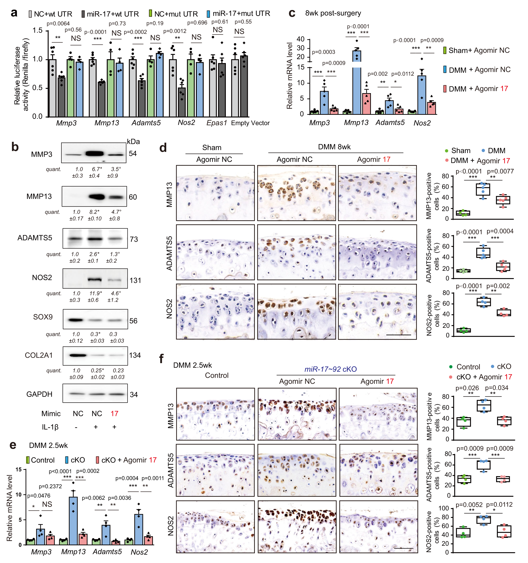
为了探索miR-17在OA进展过程中抑制软骨破坏的机制,研究人员通过靶点预测、体内实验、荧光素酶报告基因等实验发现补充外源性miR-17或由GDF-5内源性诱导的miR-17,通过同时靶向包括基质金属蛋白酶3/13(MMP3/13)、aggrecanase-2(ADAMTS5)和一氧化氮合酶2(NOS2)在内的病理分解代谢因子来保护软骨免受破坏,从而有效地预防了OA。
Fig2. miR-17通过靶向多种病理分解代谢因子抑制软骨破坏
最后,研究人员发现在未进行DMM手术的miR-17~92 cKO小鼠中,软骨细胞MiR-17~92缺乏会引发软骨退变。为了探索miR-17~92缺乏导致软骨退变的潜在机制,研究人员对从股骨内侧髁分离的细胞进行了单细胞RNA测序(scRNA-seq),结果揭示了两个不同的表层软骨细胞群(C1/C2)。C1表达包括MMP2在内的生理分解代谢因子,C2具有滑膜特征,C3位于中间区域。生理条件下,MiR-17在表层和中间层软骨细胞中均高度表达,并可能通过限制HIF-1α信号来维持生理分解代谢和合成代谢平衡(维持软骨稳态)。
Fig3. MiR-17在关节软骨细胞亚群中维持合成代谢和分解代谢平衡
总之,本研究发现miR-17在关节软骨的表层和中间区域高度表达,其通过同时靶向包括MMP3、MMP13、ADAMTS5和NOS2在内的病理分解代谢因子来防止DMM诱导的软骨破坏。此外,本研究还发现GDF-5上调内源性miR-17表达以发挥其对OA的保护作用。对miR-17~92敲除软骨细胞的ScRNA-seq分析和进一步的实验表明,miR-17还可能通过限制HIF-1α的积累来正向调节参与软骨稳态的生理分解代谢和合成代谢因子。
Fig4. miR-17在维持软骨稳态和预防OA中的机制模型示意图
原文链接:
https://www.nature.com/articles/s41467-022-30119-8
本研究中使用到的agomir及agomir NC、antagomir及antagomir NC、miRNA和U6 RT-PCR引物、miRNA mimic&inhibitor产品均由锐博生物提供!更多miRNA研究产品与服务信息,欢迎登陆锐博生物官网(www.ribobio.com)进行查询或来电咨询!

